一、計畫緣起
自1954年創校以來,高雄醫學大學秉持「尊重生命、追求真理」的核心價值,持續深耕醫療教育與社會服務。在全球化與少子化的雙重挑戰下,國際化已成為大學發展的關鍵契機。
高醫大近年積極推動國際招生與雙聯學制,吸引歐美與亞洲優秀學子。然而,校內宿舍空間不足,已成為學生學習與生活支持上的缺口。
在歷任校長的努力下,國際學生宿舍暨校友會館的籌建計畫正式啟動,將興建地上14層、地下3層之大樓,規劃996床學生宿位及48床學人與校友專屬床位,並設置「KMU Alumni Club」校友專屬交流空間。
這座建築不僅回應迫切需求,更是高醫邁向「國際一流醫學大學」的重要里程碑,也是校友與社會共同築夢的榮耀象徵。
二、共築 永續校園|打造國際交流與創新生活基地願景
*新建宿舍的必要條件
- 紓解住宿壓力:回應國際生與本地生日益嚴峻的租屋困境,確保學習專注與生活安全。
- 深化跨文化交流:規劃共享空間,讓來自不同文化的學生自然互動,培養全球視野。
- 強化國際競爭力:現代化宿舍設施是吸引優秀國際學子的重要誘因。
- 呼應永續願景:以低碳、友善的建築設計,展現高醫對未來世代的責任。
*永續與健康建築
- 高效能設計:導入節能建材、自然採光與智慧空調,爭取黃金級綠建築標章。
- 再生能源應用:配置太陽能板、雨水回收系統,實踐低碳校園。
- 健康友善環境:注重室內空氣品質,融入無障礙動線與公共空間,兼顧身心福祉。
- 責任典範:落實SDGs,成為醫學大學推動環境永續的示範場域。
*促進國際交流與創新
- 多元文化場域:宿舍即是跨文化對話的天然平台,孕育理解與友誼。
- 學研合 作基地:共享學習空間利於學生組隊,開展研究與創新專案。
- 跨域學習社群:來自不同專業與背景的學生互動交流,激盪創意火花。
- 智慧永續實踐:在日常生活中探索與實驗永續解決方案的綠色示範基地。
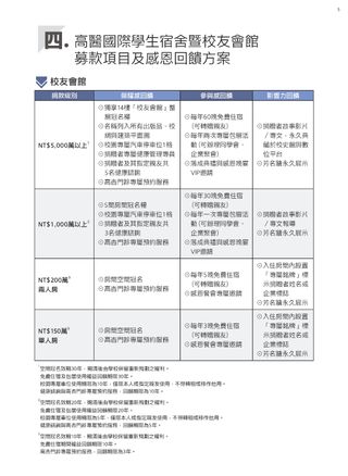
三、空間說明
*整體規劃
本館為地上十四層、地下三層之複合式建築,規劃996床學生宿位,並設有48床校友與學人專屬床位。設計理念融合現代感、永續精神與人文關懷,打造一座兼具住宿、交流、學習與文化體驗的多功能場域。
*主要空間配置
- 學生宿舍區:規劃雙人與四人房型,配備衛浴與智慧管理系統,並規劃共用簡易廚房與交誼廳,營造便利、安全且多元的生活環境。
- KMU Alumni Club(校友會館):規劃為國際訪學學者與返校校友的專屬住宿與交流空間,內設休憩區、會議室及多功能廳,成為校友情感凝聚與跨世代連結的重要據點。
- 共享學習與創新空間:設置閱覽室、研討室及共創實驗空間,鼓勵跨國學生組隊進行研究、創業與專案合作。
- 公共交誼與文化交流區:包含健身中心、影音室、韻律室、桌球室、交誼廳、餐飲區、藝文中心、百米步道及空中露臺,營造跨文化交流與多元生活的自然平台。









